
  
    一、公司人才培养定位及目标
    广东财经大学华商公司是一所全日制省属普通本科院校,于2006 年面向全国招收普通高等教育国家任务生,经广东省学位委员会批准为学士学位授权单位。公司现有28 个本科专业,形成以经、管为主体,经、管、文、工、艺等多学科协调发展的学科体系,在校生约22000多人。
     
    公司坚持依法办学、规范办学、注重质量、服务社会的办学理念,以市场需求为导向,以人才培养为中心,以质量提升为重点,以改革创新为动力,积极探索应用型人才培养模式和本科民办独立公司的发展道路。公司注重内涵特色建设,全面深化教学改革,推进应用型人才培养办学体制建设。
  
    公司贯彻落实党十八大提出的“推动实现更高质量的就业”要求,采取各项措施切实提高毕业生就业指导与服务水平,促进毕业生充分就业。截至 2018 年 9 月 1 日,我省 2018 年应届高校本科生就业率为93.84%,公司 2018 届毕业生(均为本科)初次就业率为96.20%,高于全省平均水平。
    二、建立健全就业工作机制
    (一)实施“一把手”工程
  
    毕业生就业工作是公司发展的生命线,公司董事会和公司领导十分重视毕业生就业工作,坚决贯彻落实、实施“一把手”工程,突出就业工作重要地位。公司董事长与省教育厅厅长签订了《毕业生就业工作目标责任书》,董事长与各院系主任也签订《就业工作责任状》,明确就业目标,确定就业比例,分段督促检查,强化责任到人。
  
    (二)明确“四个到位”的工作目标
   
    1.就业机构落实到位
  
    公司非常重视毕业生就业工作,2008年 9 月成立公司就业工作委员会,由董事长担任主任,党委书记、分管员工工作副董事长、分管教学工作副董事长担任副主任,成员有各院系主任和有关职能部门负责人。为进一步加强毕业生就业服务工作,各院系也分别都成立了系级毕业生就业工作领导小组。公司形成了校、系两级毕业生就业工作领导机构协调指导就业工作的良好局面。
   
    2.人员配备落实到位
  
    公司毕业生就业指导中心配备 3名专职人员,其中主任 1 名,全面负责毕业生就业指导和服务工作。专职人员都参加过 1次以上省级的培训,做到全部持证上岗。
   
    3.办公条件落实到位
  
    公司毕业生就业指导中心配备独立的办公室、毕业生求职招聘信息室等。工作场所分为办公区、信息查询区、咨询服务区、招聘洽谈区,占地面积约 150 平方米。办公设施齐全,较好地满足毕业生就业工作的需要。
  
    4.经费到位
  
    公司基本按照省教育厅的要求,将毕业生就业工作经费列入年度预算,逐年增加经费投入用于与就业工作密切相关的硬件和软件设施的建设、就业指导、人员培训、市场调查、校园招聘会、就业信息化、就业研究等。
  
    2018年,公司就业工作专项经费支出约为 70 万,保障就业工作顺利开展。
  
 
    三、加强就业指导与服务
    
    (一)就业市场建设
  
    公司定期奔赴广州、东莞、深圳等地区考察就业市场、走访用人单位并推荐公司毕业生;9 月至 12 月联系用人单位每周二下午到公司举行专场招聘会,2018 年共计 40 场次,为 2018 届毕业生提供就业岗位约 1200 个。
   
    (二)实施“三个重点三个注意”的策略
   
    三个重点分别是:重点关注女生群体就业;重点关注粤东、粤西、粤北地区毕业生就业;重点帮扶双困(就业困难和家庭经济困难)生就业。引导经济发达地区的毕业生回生源地就业,引导经济欠发达地区的毕业生回家乡建功立业,引导毕业生到基层,到中小型企业就业。
  
    (三)组织形式多样的就业指导活动
   
    为提高员工的就业意识,帮助员工做好步入职场的准备,公司从 2017 年 9 月份开学后就开始举办形式多样的就业指导活动,其中包括公司第十届职业技能挑战大赛、第十届老员工职业生涯规划大赛、老员工就业知识竞赛、职场我先行等竞赛,对提高员工的就业意识和提升就业技能起到良好的效果。
   
    在 2018 年 3 月至 6 月期间,公司按照省教育厅的要求,举行“企业精英进校园”系列讲座,邀请方圆房地产服务集团不动产服务中心副总经理、广发证劵广州分公司财富管理部业务总监、中财担保有限公司高级客户经理和天地壹号饮料股份有限公司副总裁到校,围绕老员工就业方面的内容举行不同专题的讲座,共计 4 场,每一场都受到同学们的欢迎和好评。
  
    我中心通过活动和讲座的形式,进一步引导员工树立合理的求职就业观,同时也培养老员工自主创业的观念和意识。2017—2018 学年举行各类与就业和老员工职业生涯规划相关的讲座共计 10 场,活动和讲座都开展得比较成功,在员工中引起良好的反响,起到正面的教育作用。
  
    (四)举办 2018 届毕业生校园招聘会及开展阳光助推招聘会
   
    根据省教育厅的相关文件要求和会议精神,为促进公司2018 届毕业生充分就业,公司在 2017 年 12 月举办广东财经大学华商公司2018届毕业生校园招聘会,邀请250 家企业到校招贤纳才,为公司毕业生提供就业岗位超过 5000 多个,招聘会到场毕业生超过 5000 人次,用人单位及毕业生对此次招聘会评价较高。
      
    为了促进双困生就业,公司在2018 年 5 月举办广东财经大学华商公司 2018 届毕业生“阳光助推”专场招聘会,联系 68 家综合实力强,能提供优质就业岗位的企业到校,为毕业生提供会计、财务管理、国际经济与贸易、金融证劵、教育等共计 300 多个就业岗位。“阳光助推”专场招聘会是促进公司毕业生充分就业的一个重要举措,为困难群体毕业生与用人单位搭建了便利的沟通桥梁,为促进毕业生就业起到良好的效果。
   
    (五)深入开展毕业生就业满意度调查
  
    公司继续深入开展毕业生就业情况相关调查。调查以随机分层抽样的方法,抽取公司 68%的毕业生及其用人单位作为对象,发放调查问卷,一方面了解毕业生对公司就业工作的评价和满意度,另一方面掌握用人单位对公司毕业生的评价。我中心将根据调查结果撰写 2018 届毕业生就业情况调查报告及 2018 年毕业生就业质量年度报告,为进一步改善公司人才培养方案提供参考意见。
   
  
  

  
    一、就业规模及结构 
    (一)公司 2018 届毕业生就业情况统计

   (二)2018 届毕业生结构分析
    公司 2018 年毕业生总人数为 5385 人,男生 1534 人,女生 3851 人,男女比例约为 1:2.51。毕业生培养方式均为非定向,比例 100%。从毕业生生源地构成来看,来自珠三角地区生源2049 人,比例为 38.05%;粤北地区生源 536 人,比例为 9.95%;粤东地区生源 1490 人,比例为 27.67%;粤西 1187 人,比例为22.04%;外省 123 人,2.29%。
   
    毕业生中参加就业人数为 5130 人,均为本科生。
  
    二、就业率
    根据广东省教育厅粤教毕函【2018】34 号文,2018 年全省共有 54.26 万名高校应届毕业生,截止2018 年 9 月 1 日,我省 2018 年普通高等公司毕业生初次就业率为94.18%(其中研究生为93.52%,本科生为93.84%,专科生为94.56%)。公司 2018 届毕业生(均为本科)初次就业率为 96.20%,高于全省的平均水平。

  
    三、就业流向
  
    公司人才培养的目标是为广东中小企业及社会服务机构培养理论基础厚,实践能力强、综合素质高的高级应用型人才。从就业流向来看,这与公司的人才培养目标基本一致。
  
    (一)就业地域
  
    截至 2018 年 9 月 1 日止,公司 2018 届已就业本科毕业生总数为4935 人,其中在珠三角地区就业的有 4460 人,占已就业本科生人数的90.37%;在省内珠三角地区以外的有 319 人,占全校已就业本科生人数6.47% ;在外省就业的有 156 人,占全校已就业本科生人数3.16% . 详情请参看下表和图 1。


    (二)单位类型分布
  
    公司人才培养的目标是为广东中小企业及社会服务机构培养理论基础厚,实践能力强、综合素质高的高级应用型人才。从就业流向来看,公司 2018 届毕业生主要集中在私营类企业就业,这与公司的人才培养目标基本一致。公司的就业单位类型统计情况请参看以下表和图 2。


    公司 2018 届毕业生到私营类企业就业的人数占已就业人数的89.46%,在各类型就业中占最高比重,私营类企业是公司毕业生最主要的就业流向。到国有企业和外资企业就业的人数不多,只占少量比例,分别为 1.26%和 0.43%。到政府机构工作(通过公务员考录和合同工等形式)的毕业生人数达 104 人,占 2.11%。
    (三)职业类型分布


    从职业类型分布来看,公司2018 届毕业生的职业类型,比例最高的为财会相关职业,占 35.97%;其次是其他各类职业,占 26.83%;再次是服务业,占 18.82%,行政事务类占 13.96%,科教文卫类职业占4.42%。
    从以上数据可以看出:职业类型分布情况与公司专业设置较为吻合。公司以会计、财务管理类专业为特色,毕业生从事这类型职业的比例最高。
  
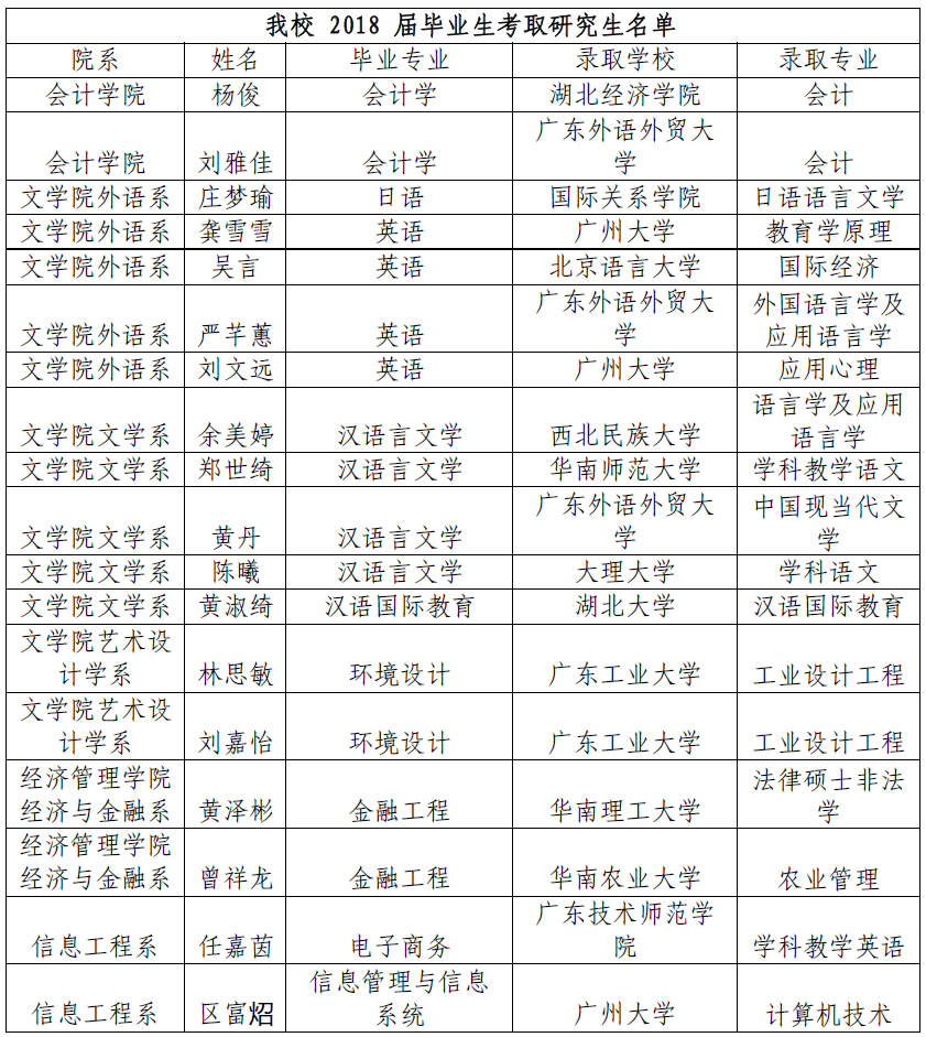
    (四)考研及出国
  
    公司鼓励毕业生参加研究生入学考试,提高学历层次,谋求更长远发展。2018 年公司毕业生考取研究生共 18 人,名单如下:

    公司毕业生也重视出国、出境留学及国外就业,截至2018 年 9 月 1 日为止,2018 届毕业生出国、出境人数为60 人,这些数据显示,公司毕业生追求更高层次教育的人数在增多。
   
 
  

  
    一、就业层次
   
    公司 2018 届本科毕业生就业主要流向为中小型企业,进入政府机构、事业单位、国有企业以及考上公务员、出国留学的比例较少。

    公司的初次就业率高于全省的平均水平,本科毕业生就业率达到96.20%,这表明,公司的毕业生具备一定的就业竞争力,顺利实现就业不难。但公司毕业生的就业层次相对较低,公司毕业生就业情况调查结果显示,大部分毕业生集中于私营企业的服务岗、行政事务岗。
   
  
    二、就业满意度
    根据公司对 2018 届毕业生开展的就业满意度调查,毕业生对目前工作感到很满意的比例为 6.43%,较满意的为 53.62%,基本满意的为24.74%,就业满意度合计 84.79%。

  
    三、专业对口率
    公司 2018 届毕业生就业的专业对口率平均为 74.80%,公共事业管理专业对口率最高,为100%;其次是汉语言文学,为 96.15%;再次是广告学,为 94.81%。专业对口率较低的为新闻学、经济统计学、金融工程,分别为22.62%、25.64%、34.56%。总体来说,公司大部分专业对口率较高,在就业过程中所学专业与工作岗位较为匹配,能较好地发挥专业特长。

  
    四、薪酬
  
    老员工就业在线院校应用系统中的数据显示,公司2018 年毕业生的平均薪酬约为3888元,其中最高的是汉语国际教育和新闻学专业,平均薪酬 4847 元;其次是英语,为 4461 元;再次是视觉传达设计,为 4273 元。因为此项数据统计时间刚好为毕业生入职的实习期或者试用期,数据显示为毕业生的入职工资,比毕业生实际薪酬低。

 
  

  
    为建立毕业生就业对人才培养的反馈机制,公司从2010 年起每年开展毕业生就业满意度调查,采取问卷调查为主,谈话走访为辅的方式,对毕业生及其用人单位进行调查,形成毕业生就业情况分析报告。2012 年起开始增加开展就业指导工作满意度调查工作,形成毕业生对就业指导满意度分析报告。这些报告为公司的专业设置、公司产品改革、人才培养提供了有价值的信息,为公司在招生计划安排、专业设置、学科调整、公司产品改革、人才培养等方面提供参考依据。
   
  
    一、社会用人单位对毕业生评价
  
    为了解公司用人单位对公司毕业生的满意度,公司对 2018届毕业生所属用人单位进行跟踪调查并进行满意度及相关分析。调查采用公司自编的毕业生就业问卷,对2018 届毕业生所属用人单位进行调查和科学统计。以分层随机抽样的方式,从参加就业的5130 个毕业生中选取 3497 人(占总就业人数的 68%),把其所属的用人单位作为调查对象。样本的分布涵盖公司2018 届 8 个院系 25 个专业毕业生的用人单位,能较全面地反映用人单位对公司毕业生的满意度。
   
    此次调查发出用人单位作答问卷5130 份,回收问卷 4617 份,取其中 3497 份问卷进行统计和数据分析。调查结果显示,用人单位对公司本科毕业生总体评价较高,对公司毕业生综合表现满意度达 96%。
   
    (一)用人单位对公司 2018 届本科毕业生综合素质的评价 


    用人单位对公司毕业生综合表现非常满意为51.6% ,满意为44.4%,满意度合计 96%,这说明公司毕业生的综合素质得到用人单位的认可,反映出公司教学质量良好。
   
    (二)在思想道德品质方面
    用人单位对公司毕业生各方面评价均比较高:政治素养、道德品质、奉献精神、工作责任、组织纪律等满意度均在 95%以上,请参看下表。
  

    (三)在综合工作能力方面
    用人单位对公司本科毕业生专业技术能力、综合实践能力、沟通表达能力、人际协调能力、学习新知识能力、计算机应用能力、外语应用能力等的满意度都比较高。总的来说,用人单位对公司毕业生能力综合评价的满意度合计 96.3%,请参看下表。

  
    二、毕业生对公司产品的评价
  
    为了解公司毕业生对公司教学管理的满意度,公司采用自编的调查问卷,对 2018 届的本科毕业生进行调查。以分层随机抽样的方式,从参加就业的 5130 个毕业生中选取 3497 人作为调查对象。样本的分布涵盖公司 2018 届 8 个院系 25 个专业的毕业生,能较全面地反映毕业生对公司教学的评价。
    
    此次调查发出毕业生作答问卷5130 份,回收问卷 4617 份,取其中 3497 份问卷进行统计和数据分析。结果显示,毕业生对公司教学中的团队、教学环节、制度建设、教学服务等方面的满意度较高,对公司的教学效果也较为认可。
   
    (一)毕业生对公司教学过程的评价 

    (二)毕业生对教学效果的评价
    问题:您认为公司的教学能否体现出“应用型人才”的办学定位?

  
    三、毕业生对就业指导服务的评价
    2018 届应届毕业生共计 5385 人,公司以这部分员工作为调查对象,采取分层随机抽样的方式共发出调查问卷5130 份,回收 4617 份,取其中 3497 份,进行数据统计。
    
    问卷调查内容主要分为五部分内容:就业指导工作机制、就业指导课程体系、就业指导相关活动开展、就业指导队伍建设、就业信息提供。
  
    主要统计结果如下:
    1、员工对公司就业指导工作机制的满意度评价 

    2、员工对公司就业指导课程体系的满意度评价

    3、就业指导相关活动开展

    4、就业指导队伍建设

    5、就业信息提供

  
  

 
    一、2018 届毕业生就业情况总结
   
    总体来说,公司 2018 届毕业生就业情况呈现以下特点:
  
    1、初次就业率高。公司 2018 届毕业生初次就业率达到 96.20%,高于全省平均水平,位居前列,这表明,公司的毕业生具备一定的就业竞争力,顺利实现就业不难。
  
    2、就业流向符合公司人才培养方案,大部分毕业生在珠三角地区中小型企业就业,主要从事财会相关职业、服务业、行政事务类职业。
  
    3、薪酬集中在 3000--5000 元的幅度。
  
    4、就业层次相对较低。公司毕业生在政府机构、事业单位、国有企业的就业比例不高,主要集中于中小型私营企业的服务岗、行政事务岗。
  
    5、就业地区集中于经济发达城市。公司毕业生集中于珠三角地区就业,在广州就业的比例高达 43.24%。公司毕业生在就业地区的选择上,观念存在偏差,盲目追求经济发达地区。
  
 
    二、努力方向
    
    (一)调整部分专业设置,适合市场需求
  
    目前,公司经济学、管理学为主,逐步形成了多学科协调发展的学科专业布局。公司将继续加强对每一个专业的就业市场评估,根据市场的需求,调整专业设置,建设更加合理的专业布局。
  
    (二)优化人才培养模式,提升毕业生就业层次
    目前,公司毕业生的就业主要集中在中小型企业,到政府机构、事业单位、国有企业就业的比例不高。公司将进一步优化人才培养模式,提高毕业生的综合素质,在保持高就业率的基础上,努力提升毕业生的就业层次。
  
    (三)加强与各院系深度合作,充分利用实习基地,拓宽毕业生就业渠道
  
    公司将一如既然地加强与各院系的联系与沟通,加强校企合作的广度与深度,扩宽毕业生就业渠道,为毕业生的就业提供更广阔的平台。
  
    (四)引导毕业生树立合理的就业观
  
    目前,珠三角地区由于省外和经济落后地区的劳动力大规模转移,就业竞争非常激烈。公司将继续贯彻科学的就业指导方针,引导毕业生树立合理的就业观,更科学更理性地选择就业。
  
    (五)召开毕业生座谈会,了解毕业生的就业意向
  
    公司毕业生就业指导中心定期召开毕业生座谈会,及时了解公司毕业生的就业思想动态,座谈会期间,公司毕业生提出大四上学期课程较多,导致无法在 12 月底之前按照教务处的文件要求提交实习报告及大四上学期因专业课程较多导致无法出去实习等相关问题,公司毕业生就业指导中心将根据毕业生提出的问题反馈给相应的部门,以便及时解决当前毕业生的困惑。
  
    (六)努力提高公司毕业生就业质量
  
    完成公司 2019 届毕业生初次就业率达 98%的目标,鼓励毕业生积极参加国家公务员、国有银行、商业银行、国有企业等招聘考试的培训,引进培训机构跟公司继续教育公司合作,逐步提高公司毕业生的就业质量。
  
  
  
   
  
